
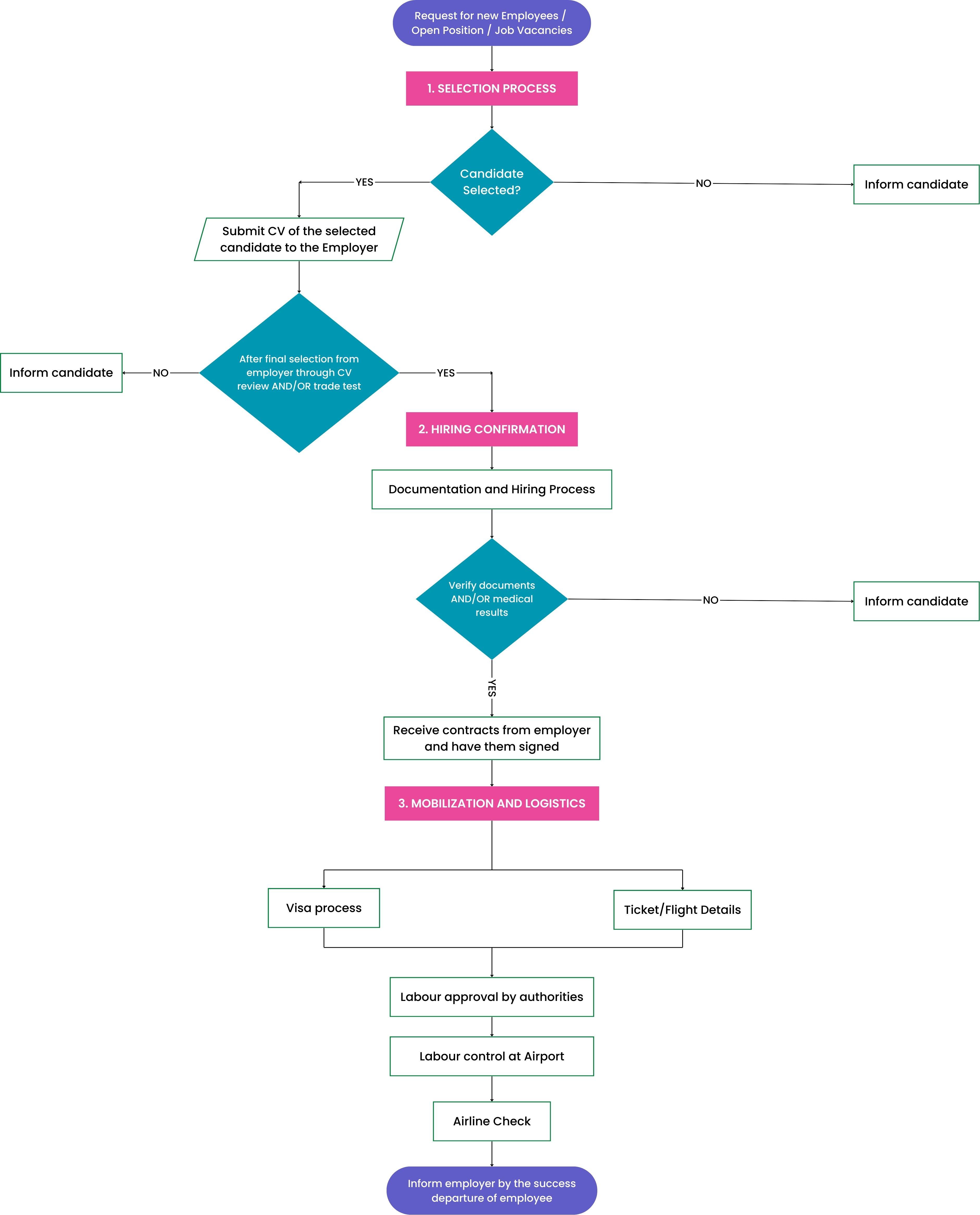
| SN | Particular | Days |
|---|---|---|
| 1 | Pre-Selection and Screening of Applicants | 2 |
| 2 | Final Interview / Selection by Clients | 1 |
| 3 | Skill Trade Test (if required) | 1 |
| 4 | Documentation | 10 |
| 5 | Workers Welfare Administration | 7 |
| 6 | Document Processing | 7 |
| 7 | Deployment | 1 |
| Total Days | 29 |
© 2026 Standard Gurkhas Human Resources Limited
Privacy Policy